Documentation Index
Fetch the complete documentation index at: https://docs.useraven.ai/llms.txt
Use this file to discover all available pages before exploring further.

Get Raven
Download Raven
Download the app for macOS or Windows. Sign in and start using Raven immediately - no setup required.
Build from Source
Clone the open-source repo, bring your own API keys, and build Raven yourself.
Features
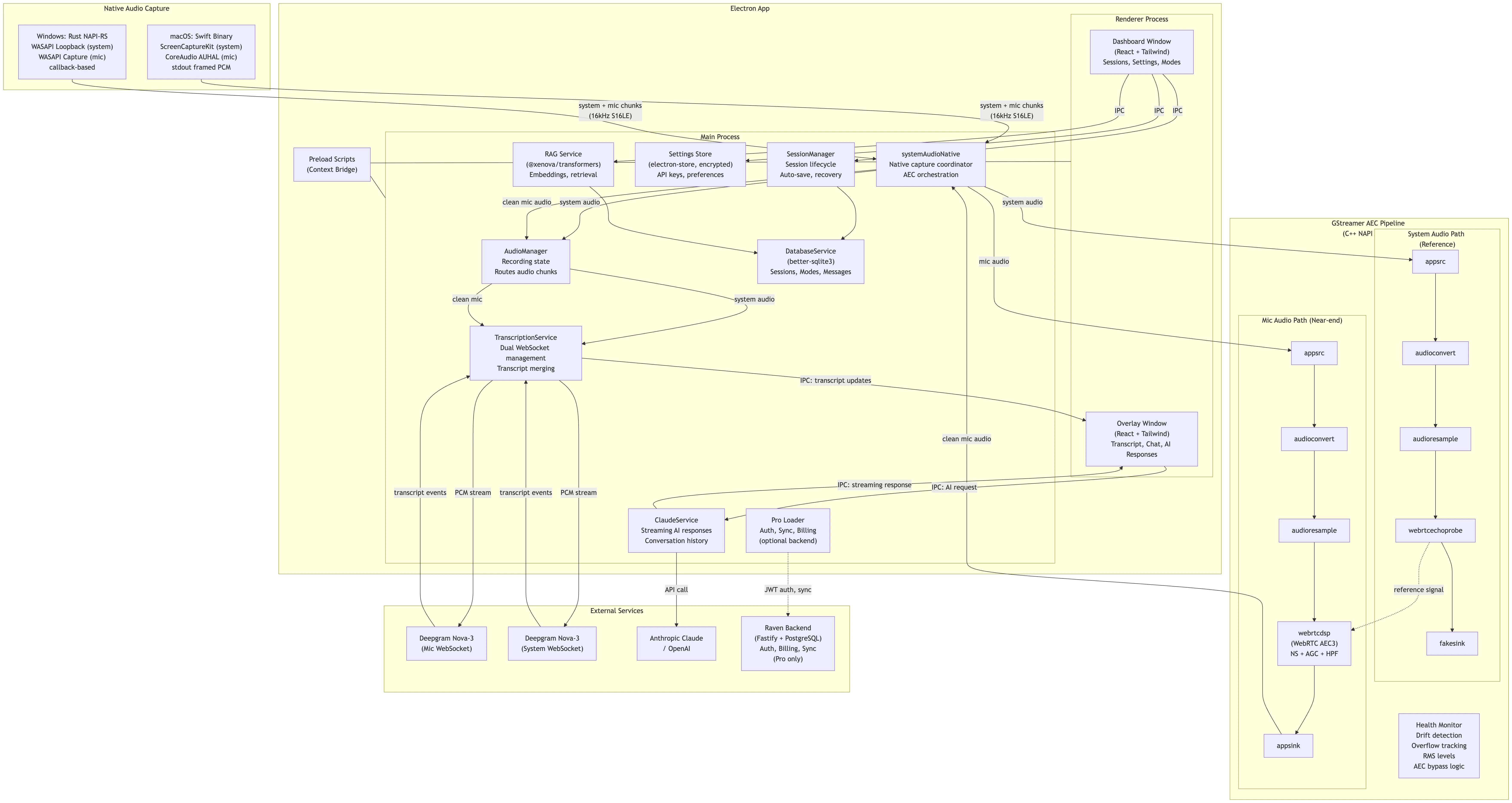
Dual-Stream Audio
Captures system audio and microphone simultaneously on macOS and Windows using native platform APIs.
Echo Cancellation
Built-in echo cancellation prevents the remote speaker’s voice from leaking into your microphone stream.
Real-Time Transcription
Live speech-to-text with separate speaker labels for “You” and “Them”. Supports 20+ languages.
AI Assistance
Get context-aware help from Claude or GPT during meetings - quick actions, follow-ups, recaps, and more.
Screenshot Context
Press
Cmd+Enter to capture your screen and send it to the AI. Solve problems, interpret slides, or analyze anything visible.Stealth Overlay
Completely invisible to Zoom, Meet, Teams, and Discord screen sharing. Drag, resize, and interact while staying hidden.
Local-First
Your data stays on your machine. Optional incognito mode for sessions you don’t want saved.
Modes
Customizable AI profiles — Interview, Sales, Meeting Notes, Job Search, Learning, Coding Interview — plus document upload (RAG) for extra context.
Session History
Every session is saved with AI-generated titles and summaries. Search across all past meetings by keyword.
20+ Languages
Transcription in English, Hindi, Spanish, French, German, Japanese, Korean, Chinese, Arabic, and more. Output language configurable independently.
Meeting Detection (Pro)
Auto-detects Zoom, Teams, and Meet meetings on Apple Silicon Macs. Post-meeting insights including summaries, action items, and sentiment analysis.
Cloud Sync (Pro)
Sessions, modes, and documents sync across devices. Sign in with Google or email.
How It Works
Audio capture
Raven captures both system audio (what you hear) and your microphone simultaneously using native platform APIs.
Echo cancellation
Both streams pass through an echo cancellation pipeline so the remote speaker’s voice doesn’t contaminate your mic signal.
Transcription
Clean audio is transcribed in real-time. Your speech appears as “You” and the remote speaker as “Them”.
Platform Support
| Platform | Status |
|---|---|
| macOS 12+ (Intel & Apple Silicon) | Fully supported |
| Windows 10/11 | Supported |
| Linux | Not yet supported |
Keyboard Shortcuts
| Action | Shortcut |
|---|---|
| Toggle Overlay | Cmd + \ |
| Start/Stop Recording | Cmd + R |
| AI Assist (with screenshot) | Cmd + Enter |
| Clear Conversation | Cmd + Shift + R |
| Move Overlay | Cmd + Arrow Keys |
| Scroll Overlay | Cmd + Shift + Up/Down |
On Windows, replace
Cmd with Ctrl.Next Steps
Using Raven
Learn how recording, transcription, and AI assistance work.
Raven Pro vs Open Source
Compare the Pro app with the open-source version.
Build from Source
Set up the open-source version on macOS or Windows.
Contributing
Understand the repo structure and how to contribute.